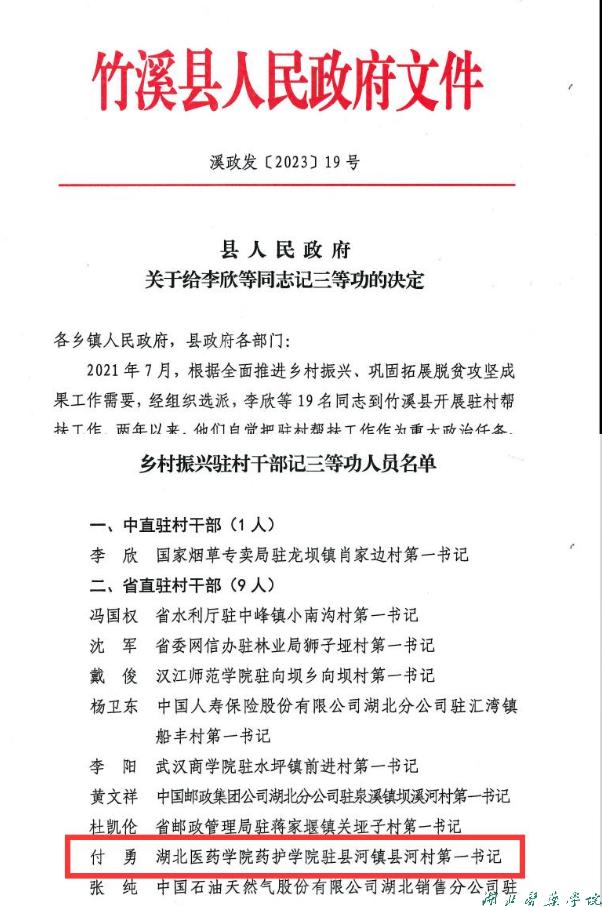
近日,十堰市竹溪县政府下发《关于给李欣等同志记三等功的决定》,对包括湖北医药学院药护学院驻县河镇县河村第一书记付勇在内的19名驻村干部记三等功一次。

付勇同志2021年7月至2023年7月任湖北医药学院药护学院驻县河村乡村振兴工作队第一书记、队长。
驻村以来,他团结带领工作队同志,用心、用情为群众纾困解难,凝心聚力做好驻村服务期间的乡村振兴工作。他积极开展招商引资,推动竹溪县中小学研学基地、蔬菜食用菌种植合作社及标准化农田改造项目、争取各类帮扶项目资金800万余元到村。推进县河村村集体茶场提档升级,引进竹溪灵芽茶业集团,开展高标准有机生态茶业建设,帮建县河镇农特产品展销馆,现场达成5万元采购意向,打通了产销对接难的堵点。他结合“我为群众办实事”实践活动要求,争取协调资金42 万元,安装太阳能路灯140余盏,实现了县河村夜间亮化,提升了村民满意度。
振兴先“振智”。两年来,他带领工作队开展“大手拉小手”系列帮扶3次,捐赠帮扶资金5万元、电脑20台,空调6台,开展心理健康知识、未成年自我保护、人文艺术讲座8场次,开展全校学生健康体检1次。开展“心理健康指导专项职业能力提升工程”,培训全县所辖基础教育阶段骨干教师近100人。组织承办竹溪县基本公共卫生服务项目暨乡村振兴工作培训会,全县乡村医生1000余人参训。开办“村民健康素养大讲堂”,开展讲座2场次及义诊活动,免费发放药品八千多元,惠及村民200多人。

