为落实共青团中央、教育部、全国学联联合下发的《关于推动高校学生会(研究生会)深化改革的若干意见》,接受广大师生监督,现将我校截至2021年11月学生会改革情况公开如下。
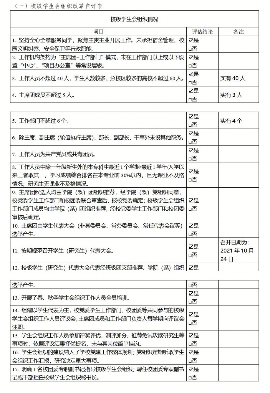
一、改革自评表


二、《湖北医药学院药护学院学生会章程》
湖北医药学院药护学院学生会章程
第一章 总 则
第一条组织名称为湖北医药学院药护学院学生会,简称学生会。
第二条组织原则是民主集中制。
第三条湖北医药学院药护学院学生会是党领导下、团指导下的学生组织,是中华全国学生联合会、湖北省学生联合会和十堰市学生联合会的团体成员。
第四条学生会的宗旨是:高举习近平新时代中国特色社会主义思想伟大旗帜,遵守宪法和法律,依据《湖北医药学院药护学院章程》,全心全意为同学服务,团结和引领广大同学听党话、跟党走,早日成长为中国特色社会主义合格建设者和可靠接班人,在实现“湖北医药大学梦”和中华民族伟大复兴的中国梦的伟大征程中贡献青春力量。
第五条基本任务:
(一)在党的领导、团的指导下,团结和引领全校同学紧跟党走中国特色社会主义道路,努力成长为有理想、有本领、有担当的中国特色社会主义合格建设者和可靠接班人。
(二)维护校规校纪,遵循校训和学校精神,倡导良好的校风学风,协助学校维护优良的教学秩序和学习生活环境。
(三)组织同学积极开展各项学习、科技、文体、创新创业、社会实践和勤工助学等活动,丰富同学的校园文化生活,促进同学素质的全面提高。
(四)坚持从同学中来、到同学中去,听取、收集同学在学业发展,身心健康、社会融入、权益维护等方面的普遍需求和现实困难,及时反馈学校,帮助有效解决。积极参与学校民主管理,在维护国家和人民利益的前提下,正确代表和维护同学的正当利益。
(五)指导、协调和监督校内各二级学院学生分会的工作。
(六)开展必要的同兄弟院校和社会各界的联系和交往。
第二章 会 员
第六条学生会是学生群众性组织,凡取得湖北医药学院药护学院学籍的全日制在校本、专科生,只要承认本会章程,均可成为本会会员。
第七条会员的基本权利:
(一)通过符合本会章程的民主程序,讨论和决定本会的重大事务。
(二)对本会工作进行监督,并提出建议、质询和批评。
(三)享有选举权和被选举权及学生会组织章程所规定的其他权利。
(四)参加学生会组织的各项活动,维护学生各项合法权益。
第八条会员的基本义务:
(一)遵纪守法,遵守校纪校规及学生会章程,执行学生会决议。
(二)合法合规的维护同学的正当合法权益。
(三)勤学敬业、刻苦钻研,争做先锋模范,树立学生会形象,维护学生会声誉。
(四)认真完成学生会的各项工作任务。
第三章 权力机构
第一节 学生代表大会制度
第九条学生代表大会是学生会的最高权力机关,学生代表大会每一年召开一次,在特殊情况下,可以提前或推迟举行。
第十条校级层面学生代表大会代表经班级团支部推荐、学院学生会组织选举产生,代表名额一般不低于学生会组织所联系学生人数的1%,名额分配要覆盖各个学院、年级及主要学生社团,其中非校、院级学生会骨干的学生代表一般不低于60%。学生代表进行选举和通过决议实行表决制。
第十一条学生代表大会的主要任务:
(一)审议学生会的工作报告;
(二)选举产生新一届领导机构;
(三)修订学生会章程;
(四)征求广大同学对学校工作的意见和建议;
(五)其他需要由学生代表大会完成的任务。
第十二条学生代表大会的主要议程:
(一)审议和批准校学生会的工作报告;
(二)审查和决定学生会的工作任务和工作方针;
(三)修改学生会章程;
(四)选举新一届学生会成员。
第十三条大会代表的权利:
(一)选举权、被选举权和表决权;
(二)大会正当发言权;
(三)质询权,对学生会及各职能部门的工作提出质询;
(四)提案权,五名代表联名提案,经大会轮值主席团推荐或另外二十名代表签名支持,即可提交大会讨论和表决。提案包括一切学生会内部事务和应届学生会的相关事项;
(五)投票选举表决时,大会轮值主席团和提案代表共同参与监票,监督表决全过程。
第四章 执行机构
第十四条校级学生会由学生代表大会选举产生,是学代会闭会期间的常设机构。学生会行使下列职权:
(一)在学生代表大会闭会期间,执行大会决议,决定学生会重大事项;
(二)讨论制定学生会工作计划,并做好工作总结;
(三)在下届学代会召开前,负责大会筹备工作。
第十五条校级学生会组织设立轮值主席团,轮值主席团成员不超过五人。实行轮值制度,学生会轮值主席团集体负责学生会重大事项,不设主席、副主席,设执行主席,执行主席由轮值主席团成员轮值担任,以学期为一个轮值周期,执行主席负责召集会议、牵头日常工作。校级学生会组织轮值主席团成员由学生代表大会选举产生。
第十六条学生会秘书长由校团委专职副书记担任,具体指导学生会开展工作。
第十七条学生会轮值主席团由学生代表大会选举产生。校级学生会轮值主席团候选人应由学院团组织推荐,经学院党组织同意,由学校党委学生工作部门和学校团委联合审查后,报学校党委确定。轮值主席团候选人要具有代表性,应从校、学院学生会工作人员和各领域优秀学生典型中产生。校级学生会工作部门成员由学院团组织推荐,经学校党委学生工作部门和学校团委审核后确定。学院学生会轮值主席团候选人和学生会工作人员应当由班级团支书推荐,经学院团组织同意,由学院党组织确定,校级学生会工作人员中,来自学院学生会的成员不少于50%。
学生会轮值主席团行使下列职权:
(一)对学生委员会负责,全面主持学生会日常工作,负责制定学生会工作发展规划;
(二)代表学生会参加全国学联、省学联、市学联及学校召开的有关会议;
(三)主持轮值主席团工作,负责召集轮值主席团会议、学生会各职能部门负责人会议及各院学生会轮值主席联席会议,做好各学院学生分会的指导、联系和帮助工作;
(四)负责沟通学生会与党、团组织的联系,负责向校党委汇报工作,接受校团委的工作指导;
(五)加强与其他院校、社会团体及企事业单位的联系和沟通。
第十八条学生会设秘书处、网络宣传部、权益服务部、学习文体部职能机构,根据工作需要可适当增减。
(一)秘书处
1、协调校会与兄弟院校、各学院学生分会、轮值主席团与各部门之间的联系。
2、担任学生会内部综合协调及各级干部的管理考核。
3、负责学生会场地和物资管理相关工作以及各种大型活动的对外联系工作。
4、负责组织学生会例会和内部学习并汇总学习材料。
5、学生会日常工作和活动的考勤、记录以及相关制度的修订。
6、负责建立完善学生会各项制度,以及工作计划、总结、报告的起草、修订和各种会议记录、文件、资料的收集、整理、装订和归档工作。
7、定期组织各部门和学院分会干部就职能发挥情况、作风建设情况、工作效能情况开展批评与自我批评。
(二)网络宣传部
1、负责学生会对外宣传工作。学生会官方媒体账号及部分LED屏幕的建设、管理及维护,及时收集和发布各类信息材料。
2、通过互联网、新媒体树立学生会整体形象,发挥相关媒体和阵地的思想引领功能。
3、关注学生群体思想动态,并定期向指导老师和学校相关职能部门报告相关情况。
4、每月制作食堂调查问卷并发放到各个学院,月末收集整理食堂问题并与监管科老师商议解决方案。
5、协助书院制卫生宣传部宣传卫生月活动,共创美好校园环境。
6、协助学生会各部门及其他组织举办活动、进行采相及线上宣传。
7、收集学生对学生会的意见和建议,并向相关部门传达。
(三)权益服务部
1、建立、修改并完善学生权益服务相关规章制度。
2、负责学生权益服务官Q和相关平台的日常推送、维护以及阵地建设。
3、每月定期收集分院的提案并做提案编号。
4、及时收集、反馈学生维护权益的诉求,与相关部门联系解决相应问题。
5、每年举办315权益节系列活动。
6、服务和团结女生,关心关注并及时回应女生在学习、生活等方面的诉求。
7、协助大学生心理健康教育中心开展大学生心理健康教育相关工作,并关注广大同学心理健康状况,开展力所能及的心理调适与帮扶活动。
(四)学习文体部
1、参与“青马工程”培训班相关工作。
2、及时收集、反馈学生学习状态、学习行为习惯等方面状况,促进学风建设。
3、组织开展精品辅导课—学业辅导活动;协助管理大学生学习支持中心,负责自习室的日常管理和开放及场地借用;协助求实自主学习社开展相关工作。
4、及时收集整理并传播最新科技信息和学术资料。
5、组织好学生参与全国和省市级各类科研竞赛以及材料的整理。
6、定期举办校级足球赛、篮球赛、排球赛等活动,配合做好各类体育竞赛相关工作。
第五章 基层组织
第十九条各学院学生分会是校级学生会的基层组织,是在各学院分党委领导下,在分团委和校学生会的指导下,举办符合学院专业特色的活动,承办面向全校学生的具体工作项目。
第二十条校学生会每月至少1次通过集体会议,听取各学院学生分会的工作报告和意见建议,以加强与学院学生会的工作联动。
第二十一条校级学生会每年对学生分会的工作进行考核,考核结果进行公开。
第二十二条校级学生会和各学院学生分会组织要配合团组织加强对学生社团的引导、管理和服务。
第二十三条班委会是各级学生会的基层组织,各学院学生分会要加强对班委会的指导和联系。组织班委会定期开展符合班级特点、适合同学需求的特色活动。
第六章 学生骨干
第二十四条学生骨干候选人必须符合政治合格、学习优秀、品德良好、作风过硬、群众基础好的标准。
第二十五条建立健全学生骨干选拔制度,规范选拔标准和程序,面向广大同学进行选拔,选拔过程公开透明、公平竞争,确保广大同学的知情权、参与权,选拔结果进行公示,接受广大同学监督。
第二十六条建立健全学生骨干评价考核制度,主要学生骨干名单及联系方式应在各类平台上广泛公布;针对学生会组织骨干特别是主要干部,从政治素质、道德品质、知识学习、履职能力、纪律作风等维度设置评价考核指标,广泛吸纳广大同学参与,评价考核意见作为学生骨干任免的重要依据。
第二十七条建立学生骨干退出机制,健全相应规定和程序,对于无法正常完成学业的、考核不合格的、违法违纪的以及其他无法正常履行职责的学生骨干,应按照规定和程序予以劝退、免职或罢免。
第二十八条优化学生骨干培养机制,将学生骨干任职情况纳入“第二课堂成绩单”;注重加大对各类优秀学生的吸引和凝聚;健全校、院两级学生骨干培训体系,建设完善培训课程,不断提升学生骨干的领导力和履职能力。
第七章 附 则
第二十九条学生会活动经费由校团委商请相关部门拨付。
第三十条本章程经校团委核定、上级学联秘书处核准、校党委审定后,由学生代表大会审议通过后生效。
第三十一条本章程的解释权属于湖北医药学院药护学院学生会。
三、校级组织工作机构组织架构图

四、校级组织工作人员名单

五、校级组织主席团成员候选人产生办法及选举办法
新一届主席团候选人产生办法
(一)主席团候选人条件
1、拥护中国共产党的领导,具有强烈的历史使命感和社会责任感,树牢“四个意识”,坚定“四个自信”,坚决做到“两个维护”,无违反校纪校规、法律法规和公序良俗的行为。候选人必须为共青团员或中共(预备)党员。
2、勤奋、刻苦,学风严谨,学习成绩优良,学习目的明确,创新意识强,上学年综测排名在本专业或本班级前30%,无不及格科目(含线上线下选修课等全部课程)。
3、在学校、学院、班级、社团等担任学生干部,具有较强的组织协调能力和表达能力。
4、具有较高的工作热情和较强的工作责任感、团队意识和集体观念,勤于思考、锐意进取、勇于创新,艰苦朴素,吃苦耐劳,作风优良,团结同学,乐于奉献,群众认可度高。在担任学生干部的组织中,上学年考核排名在组织的前30%。
5、成为湖北医药学院药护学院第五次学生代表大会的正式代表资格。
(二) 产生办法
校学生会主席团候选人由学院团组织推荐,经学院党组织同意,由学校党委学生工作部门和学校团委联合审查后,报学校党委确定。
大会选举办法
根据《湖北医药学院药护学院学生会章程》的有关规定,以及校党委的批复精神,制定本选举办法。
(一)经校党委批准,湖北医药学院药护学院第五次学生代表大会将选举产生主席团成员3名,选举工作由大会主席团主持。
(二)大会选举采取无记名投票方式进行。候选人按姓氏笔划为序排列,实行差额选举,本次大会主席团应选名额为3名,候选人5名,差额为2名。
(三)选举时,参加选举的代表人数必须超过应到会代表人数的五分之四,方可进行选举,因病、因事请假的,不能委托他人投票。
(四)选举时,代表有权对选票上的候选人表示赞成、不赞成、弃权或另选他人。
(五)填写选票时,对所列候选人,赞成的画“Ο”,不赞成的画“×”,弃权的画“△”。一张选票所选人数少于或等于应选人数的为有效票,超过应选人数的为无效票。
(六)选票填写的符号要准确,字迹要清楚,选票书写模糊无法辨认的,全票作废,部分无法辨认的,部分作废。
(七)大会选举设总监票人2名、监票人5名、唱票人5名、计票人5名,由湖北医药学院药护学院第五次学生代表大会主席团推荐人选,经大会通过后担任。
(八)投票时,按代表座位顺序依次投票。投票结束后,监票人和计票人当众清点收回的选票。收回的选票等于或少于发出的选票数,选举有效;多于发出的选票数,则选举无效,应重新选举。候选人获得的赞成票超过实到会代表的半数,方可当选。
(九)投票结束后,由监票人、唱票人、计票人核对投票人数和票数,作好记录和签字。计票工作结束后,监票人向主持人报告候选人得票情况,会议主持人宣布当选人名单。
(十)本选举办法经湖北医药学院药护学院第六次代表大会第二次全体会议通过后生效。
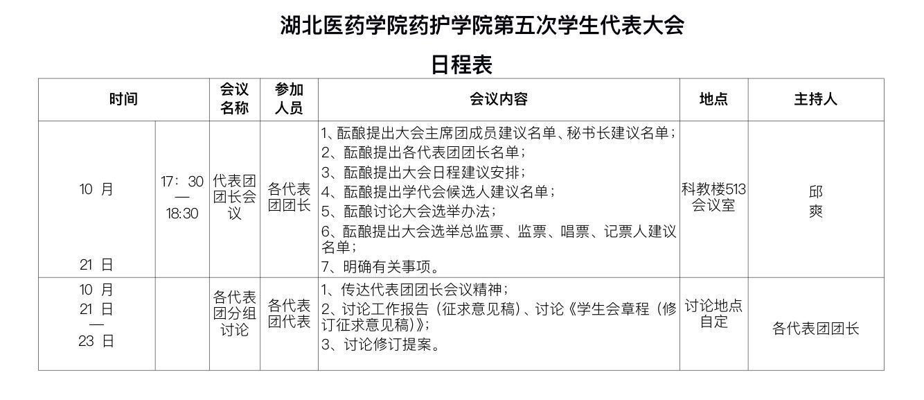
六、校级学生会代表大会召开情况
湖北医药学院药护学院第五次学生代表大会于2021年10月24日在科教楼学术报告厅召开,本次大会应到正式代表200名,实到正式代表197名。其中,女生代表约占60%,党员代表(预备党员)约占9%。


七、校级学生(研究生)代表大会代表产生办法
(一)代表构成
1、本次学代会拟定正式代表200名。
2、名额以学院为单位,按各学院所占人数比例分配到各班级。
3、各班推选的正式代表中,非校、院级学生会骨干的学生代表不低于60%。
(二)代表产生办法
各学院按照所分名额,采取民主选举的方式产生,也可由本班辅导员直接推荐产生,代表候选人数应多于应选代表人数的百分之二十进行差额选举,被选举人获得的赞成票超过实到会有选举权人数的半数,同级党组织和校学生会审查通过后,方可列为大会的正式代表。
湖北医药学院药护学院学生会
二〇二一年十月六日

八、校团委指导学生会主要责任人


